根据《云南省2020年政府集中采购目录及标准》云政办函[2020]25号文件精神,经医院研究同意,按照内控制度面向社会公开采购医疗设备,欢迎符合资格条件的供应商前来洽谈和报价。
一、项目名称、编号、数量
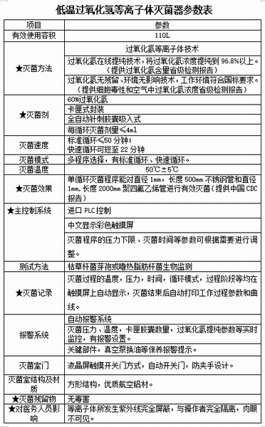
二、产品技术参数及要求
(眼底照相检查仪详见附件一、低温过氧化氢等离子体灭菌器附件二)
三、供应商资格要求
1、供应商必须是在中华人民共和国境内注册具有法人独立资格,并具有独立承担民事责任能力的企业,具有有效的营业执照副本、税务登记证、组织机构代码证或“三证合一”营业执照。
2、提供销售人员身份证复印件、法人授权委托书(法人参加的除外),并加盖公司印章。
四、供应商产品报价材料要求:
1、供应商必须提供所投产品的有效证件:包括产品生产厂家资质证照、产品医疗器械注册证,产品说明书、相关技术参数、彩页、售后服务及承诺等资料。进口产品需提供海关报关单、商检证及产品授权书等资料。
2、请各报价供应商密封一次性报价并装订成册一份。报价材料包括供应商资质证照、所投产品相关资料、售后服务及承诺等。报价材料须加盖公司印章和生产厂家印章。报价材料为纸质版材料,不接受电子版报价。
3、我院将对设备相关事宜进行详细咨询,各经销商或厂家须熟悉设备性能、配置、技术指标、售后服务及承诺等情况。
五、招标方式:竞争性磋商
六、投标供应商可投一项,也可投二项
七、资格审查方法:资格后审。
八、请各报价供应商注意:报价材料不齐全者,一律不得参与评标。
九、报名时间及地点:2020年10月15日至10月19日,上午8:00-下午17:30分,报名地点:医院门诊六楼采购办,逾期不予受理。
十、开标时间:2020年10月20日下午2:30分
十一、报名及投标文件递交地点:保山市中医医院门诊六楼招采办。
联系电话:0875-2194077 联系人:张老师
监督举报电话:0875-2135177 联系人:尹老师
十二、发布公告的媒介
保山市中医医院网站http://www.bsszyy.com
附件一
眼底照相检查仪技术参数及配置要求
(一)眼底照相检查仪技术参数
★通过了ISO9001:2008,ISO13485:2003国际质量体系认证。
一、主要功能配置:
1.1配置小瞳孔闪光彩色照相装置:可做免散瞳眼底彩色照相,最小瞳孔拍摄直径3.4mm。
★1.2眼底彩色照相对位方式:双圆点辅助对位
★1.3眼底彩色照相对焦方式:自动调焦手动调焦双系统
★1.4眼底彩色照相曝光方式:自动曝光系统
1.5眼底彩色照相观察光源:红外光
二、光学体主要技术参数:
★2.1视野范围:最大可达53度
★2.2眼底彩色照相方式:外挂式高清单反相机,像素≥2400万像素。
2.3固视标:镜头外部LED固视灯+多点内固视标(11点)
★2.4机头可旋转:水平转角:不小于±29度。上下倾角:不小于±12度。
2.5左右眼自动识别系统
2.6调光:无级调光(分粗调和微调)
三、软件系统
★3.1原厂原装的专业化和功能化的数字解决方案,全中文,界面友好,操作简便:软件通过省级专业部门登记认证(附软件证书);
3.2大容量患者病历信息数据库,可对数据进行全面有效的管理;
3.3可对眼底图像进行亮度、对比度及色彩调节;进行降噪、平滑、黑白反转、灰度拉伸等处理;
3.4具备病灶测量功能;具备拼图功能;
3.5可对病历报告单输出;
3.6下颌托。
(二)眼底照相检查仪配置单
一、计算机系统:
主机:品牌机
内存:4G
显卡:集成
硬盘:500G
光驱:无
显示器:19寸宽屏
打印机:配置打印机
二、光学系统:
专用光学体一套(分体式有光学倾角)
内部固视标;外部LED固视灯;
自动调焦系统(手自一体);
自动曝光系统;
专用电动仪器升降台
专用光学体电子操作平台:配置左右眼自动识别系统
专用彩色照相图像采集系统(高清单反):
相机品牌:相机像素≥2410万
小瞳孔闪光彩色照相装置:可做免散瞳照相
双圆点辅助半自动对位照相系统
红外光发射装置
原厂原装专业眼底图像分析系统软件(带图像自动优化引擎):
全中文,通过省级专业信息产业部门登记认证
三、其它配置:
1、电源插板一个 2、电源盒一个 3、中文使用说明书一本
4、照片打印纸一袋 5、光学体防尘罩一个 6、无尘布
附件二



中医、中西医结合治疗内科、妇科、儿科、皮肤科外感和内伤杂病、疑难杂症。尤其擅长调经助孕保胎,妇科慢性炎症;失眠,眩晕,头痛,焦虑症;慢性咳嗽;胃炎,结肠炎;前列腺炎;风湿性关节炎等疾病。

应用疏肝调脾法及扶阳法治疗痛风性关节炎、类风湿关节炎、骨关节炎、骨质疏松症、系统性红斑狼疮、干燥综合征、多发性肌炎和皮肌炎、硬皮病、强直性脊柱炎、白塞病、反应性关节炎、银屑病关节炎、血管炎、桥本甲状腺炎、急慢性肾炎、肾病综合征、急慢性肾功能不全、冠心病、心衰、中风、脾胃病、感冒、咳嗽、荨麻疹、糖尿病、各类肿瘤放/化疗后的中医康养、阳虚体质人群的调养。

不孕症:原发性不孕、继发性不孕;先兆流产、习惯性流产的保胎治疗;月经不调、痛经、闭经、子宫内膜异位症、功血、子宫内膜增生、子宫内膜息肉等;白带异常、阴道炎、宫颈炎、盆腔炎、附件炎等;产后中医调理乳汁少、恶露不净形体恢复及月子澡等;内分泌失调所致青春痘、黄褐斑;乳腺小叶增生、卵巢囊肿、子宫肌;孕前及孕期保健、优生优育、产检、胎心监护;更年期综合征防治;宫颈癌防治:如TCT、HPV筛查阴道镜检查、宫颈炎利普刀手术;无痛人流等。

骨关节疾病,运动损伤,四肢骨折的诊治,髋关节、膝关节置换术、HTO、UKA术,关节镜治疗肩肘髋膝关节踝关节疾患手术、脊柱骨折椎弓根钉内固定、PFNA、弹性髓内针治疗小儿骨折、四肢骨折内外固定等手术。

运动损伤、骨创伤与骨关节疾病等,其中最擅长运动损伤即关节镜下治疗肩髋膝踝相关疾病(如关节镜下前后交叉韧带损伤修复及重建、半月板损伤缝合、肩袖损伤修复、习惯性肩关节脱位,髌骨脱位、踝关节韧带损伤修复及从建,髋关节撞击综合征,肩髋关节盂唇损伤修复等),并有较高的技术造诣。

用传统针刺手法联合特色针法(头针、耳针、腹针、浮针、平衡针、时空针灸、五运六气、全息疗法等),针药结合治疗身心疾病,如失眠、抑郁、内分泌失调;脊柱、骨关节病,如颈椎病、肩周炎、腰腿痛等;神经系统类病,如面瘫、头痛、三叉神经痛、周围神经痛、中风后遗症;针灸美容,如黄褐斑、肥胖等,以及疑难杂症,积累了丰富的临床经验,对于眩晕、便秘、月经不调、过敏性鼻炎的治疗有独到见解。

运用针灸推拿治疗脑病、神经系统疾病、疼痛性疾病、面瘫、颈肩腰腿痛、失眠、身心疾病、耳鸣、美容减肥、妇科病调理及小儿推拿等均具有丰富的临床经验,对疑难杂病诊疗具备一定的临床经验。

针灸治疗脑卒中及后遗症、脊髓损伤后遗症、骨折术后、头痛、眩晕等神经系统疾病;颈背腰腿痛等骨病系统疾病;甲状腺乳腺结节、月经不调、胃肠功能紊乱、失眠等内科疾病。

运用中西医结合诊治脑血管意外、眩晕、各种头痛、周围神经病变、帕金森等神经内科疾病,各种胃炎、消化性溃疡、急性胰腺炎、功能性胃肠病、肝硬化等消化系统疾病。

运用中医、中西医结合诊治慢性胃炎、胃食管反流病、消化性溃疡、胰腺炎、慢性肠炎、便秘、腹泻等消化系统疾病。眩晕症、急性脑血管意外、头痛、失眠、更年期综合征、焦虑、抑郁状态等神经内科疾病。