通知公告公示

您当前的位置: 首页 > 医院动态 > 通知公告公示

保山市中医医院医疗设备采购项目招标公告

2022-11-03 13:03 发布人:李金兰 浏览:

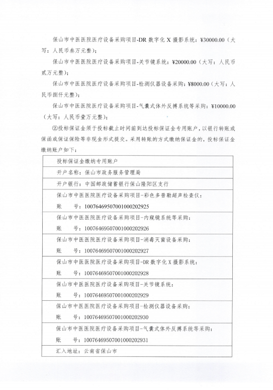
1.png

2.png

3.png

4.png

5.png

6.png

7.png

责任科室:招标采购办公室

审核领导:杨正祺

推荐专家

王云川
科室:名医馆
职称:主任医师
擅长:

中医、中西医结合治疗内科、妇科、儿科、皮肤科外感和内伤杂病、疑难杂症。尤其擅长调经助孕保胎,妇科慢性炎症;失眠,眩晕,头痛,焦虑症;慢性咳嗽;胃炎,结肠炎;前列腺炎;风湿性关节炎等疾病。

陈琰东
科室:针灸推拿科
职称:主任医师
擅长:

运用体针、头针、火针、“醒脑开窍”针法、芒针针法、盘龙针法、时空针灸等配合“脊柱短杠杆微调”推拿手法、方药结合治疗针灸科常见病、多发病及各种疑难杂症。

周冲芳
科室:急诊科
职称:副主任医师
擅长:

以经方时方或合方及手法等纯中医方法治疗内、妇、儿等各类慢性病及疑难杂病。

杨勇
科室:风湿病科
职称:主任医师
擅长:

应用疏肝调脾法及扶阳法治疗痛风性关节炎、类风湿关节炎、骨关节炎、骨质疏松症、系统性红斑狼疮、干燥综合征、多发性肌炎和皮肌炎、硬皮病、强直性脊柱炎、白塞病、反应性关节炎、银屑病关节炎、血管炎、桥本甲状腺炎、急慢性肾炎、肾病综合征、急慢性肾功能不全、冠心病、心衰、中风、脾胃病、感冒、咳嗽、荨麻疹、糖尿病、各类肿瘤放/化疗后的中医康养、阳虚体质人群的调养。

陈建平
科室:名医馆
职称:副主任医师
擅长:

不孕症:原发性不孕、继发性不孕;先兆流产、习惯性流产的保胎治疗;月经不调、痛经、闭经、子宫内膜异位症、功血、子宫内膜增生、子宫内膜息肉等;白带异常、阴道炎、宫颈炎、盆腔炎、附件炎等;产后中医调理乳汁少、恶露不净形体恢复及月子澡等;内分泌失调所致青春痘、黄褐斑;乳腺小叶增生、卵巢囊肿、子宫肌;孕前及孕期保健、优生优育、产检、胎心监护;更年期综合征防治;宫颈癌防治:如TCT、HPV筛查阴道镜检查、宫颈炎利普刀手术;无痛人流等。


庄文琪
科室:名医馆
职称:主任医师/教授
擅长:

中医、中西医结合诊断治疗咳嗽病、消渴病、高血压病、冠心病、老年病等疾病。

周再华
科室:名医馆
职称:主任医师
擅长:

中西医结合治疗心脑血管、呼吸系统、内分泌系统、血液系统、泌尿系统、风湿免疫性疾病等常见病及内科急、危重症疾病的诊治。

王恩斌
科室:骨伤科主任
职称:主任医师
擅长:

脊柱、关节、四肢骨折手术以及关节镜微创手术。

苏明华
科室:骨伤科
职称:主任医师
擅长:

中西医结合治疗颈椎、腰椎间盘突出、四肢骨折及骨病治疗,椎间孔镜手术治疗腰椎间盘突出症。


任定宝
科室:骨伤科
职称:副主任医师
擅长:

骨关节疾病,运动损伤,四肢骨折的诊治,髋关节、膝关节置换术、HTO、UKA术,关节镜治疗肩肘髋膝关节踝关节疾患手术、脊柱骨折椎弓根钉内固定、PFNA、弹性髓内针治疗小儿骨折、四肢骨折内外固定等手术。

申云杰
科室:骨伤科
职称:副主任医师
擅长:

运动损伤、骨创伤与骨关节疾病等,其中最擅长运动损伤即关节镜下治疗肩髋膝踝相关疾病(如关节镜下前后交叉韧带损伤修复及重建、半月板损伤缝合、肩袖损伤修复、习惯性肩关节脱位,髌骨脱位、踝关节韧带损伤修复及从建,髋关节撞击综合征,肩髋关节盂唇损伤修复等),并有较高的技术造诣。

李毓银
科室:骨伤科
职称:副主任医师
擅长:

中西医结合治疗骨科常见病,腰椎间盘突出、四肢骨折、创伤修复及骨病,髋、膝关节置换术,脊柱钉棒固定;手术治疗脑出血、颅脑外伤。

杨颖亮
科室:骨伤科
职称:副主任医师
擅长:

骨伤科常见病、多发病的诊疗。

李垠莹
科室:骨伤科
职称:副主任医师
擅长:

中西医结合治疗骨科常见病、多发病及骨科创伤、关节、运动医学等。尤其擅长髋、膝骨性关节炎、股骨头坏死、创伤性关节炎、半月板损伤、肩袖损伤等疾病治疗。

尹可建
科室:肛肠科
职称:副主任医师
擅长:

环状混合痔、复杂性肛瘘、高位肛瘘、马蹄形肛周脓肿、肛周皮肤病、结直肠炎、盆底相关性疾病的诊治、肛周失败手术的修复。

吉祥
科室:肛肠科
职称:主任医师
擅长:

诊治多种肛肠科常见病、多发病和疑难病的诊断及治疗,对便秘、慢性结、直肠炎的诊疗具有丰富的临床经验。

蒋庆锟
科室:肛肠科
职称:副主任医师
擅长:

中西医结合诊治混合痔、内痔、肛裂、肛周脓肿、复杂性肛瘘、肛门瘙痒症、慢性结肠炎、肛门神经症等肛肠疾病。

李志远
科室:肛肠科
职称:副主任医师
擅长:

各种痔、肛瘘、肛裂、肛周脓肿、肛周湿疹、肛乳头瘤、骶尾部藏毛窦、便秘等肛肠科疾病的诊疗。

杨继渊
科室:针灸推拿科
职称:副主任医师
擅长:

颈肩腰腿痛、肩周炎、周围性面神经麻痹、偏头痛、失眠。

常惠琼
科室:康复科
职称:主任医师
擅长:

用传统针刺手法联合特色针法(头针、耳针、腹针、浮针、平衡针、时空针灸、五运六气、全息疗法等),针药结合治疗身心疾病,如失眠、抑郁、内分泌失调;脊柱、骨关节病,如颈椎病、肩周炎、腰腿痛等;神经系统类病,如面瘫、头痛、三叉神经痛、周围神经痛、中风后遗症;针灸美容,如黄褐斑、肥胖等,以及疑难杂症,积累了丰富的临床经验,对于眩晕、便秘、月经不调、过敏性鼻炎的治疗有独到见解。

钟家俊
科室:推拿科
职称:副主任医师
擅长:

运用“正骨推拿、针灸、内服外敷中药”治疗下腰痛、骨错缝、骨盆带疾病、颈椎病、面瘫、关节疼痛等我科常见病种。

李芬萍
科室:针灸科
职称:副主任医师
擅长:

运用针灸推拿治疗脑病、神经系统疾病、疼痛性疾病、面瘫、颈肩腰腿痛、失眠、身心疾病、耳鸣、美容减肥、妇科病调理及小儿推拿等均具有丰富的临床经验,对疑难杂病诊疗具备一定的临床经验。

尹平
科室:康复科
职称:副主任医师
擅长:

针灸治疗脑卒中及后遗症、脊髓损伤后遗症、骨折术后、头痛、眩晕等神经系统疾病;颈背腰腿痛等骨病系统疾病;甲状腺乳腺结节、月经不调、胃肠功能紊乱、失眠等内科疾病。

王婧
科室:针灸科副主任
职称:主治医师
擅长:

运用传统针刺联合特色针法、针药结合以及超声可视化技术治疗颈肩腰腿痛,面瘫病、中风病等神经系统疾患以及睡眠障碍、焦虑状态等针灸科常见心身疾病。

谭方
科室:推拿科主任
职称:主治医师
擅长:

以推拿、正骨、整脊、针灸、针刀、刃针、内热针、中药及超声可视化技术治疗脊柱、骨关节疾病及各种疼痛类疾病。

陈仁芬
科室:脑病科、脾胃病科
职称:副主任医师
擅长:

运用中西医结合诊治脑血管意外、眩晕、各种头痛、周围神经病变、帕金森等神经内科疾病,各种胃炎、消化性溃疡、急性胰腺炎、功能性胃肠病、肝硬化等消化系统疾病。

刘小平
科室:脑病科
职称:副主任医师
擅长:

运用中医、中西医结合诊治慢性胃炎、胃食管反流病、消化性溃疡、胰腺炎、慢性肠炎、便秘、腹泻等消化系统疾病。眩晕症、急性脑血管意外、头痛、失眠、更年期综合征、焦虑、抑郁状态等神经内科疾病。

番迎曙
科室:内一科
职称:副主任医师
擅长:

中西医结合治疗脑血管病变(包括各期脑梗死、脑出血)及癫痫、帕金森病、面神经麻痹、眩晕、头痛、感觉运动障碍、认知障碍、周围神经病变、脑囊虫、痴呆、感觉障碍等神经内科疾病等多种神经内科疾病。



黄绪兵
科室:肺病科
职称:主任医师
擅长:

中西医结合诊治急慢性咳嗽、急慢性支气管炎、肺部感染性疾病、支气管哮喘、慢阻肺、肺心病、肺栓塞、间质性肺病、肺部结节等呼吸系统常见、多发病及疑难危重症。

万彩丽
科室:肺病科
职称:副主任医师
擅长:

中西医结合及中医经方治疗急慢性咳嗽、慢阻肺、支气管炎、哮喘、感染性发热、糖尿病、甲亢、甲减、高血压、血脂异常、抑郁、疼痛等常见多发病及疑难危重症。